成功案例

深夜公告:顺德半程马拉松取消,费用退还

作者:365bet体育注册 时间:2025/10/26 点击:

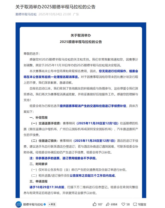
晚上 11:00 10月24日,顺德半程马拉松组委会宣布,原定于2025年11月30日举行的2025顺德半程马拉松因赛事计划调整而取消。公告称,由于抽签结果尚未公布,且尚未收取参赛费用,组委会将在公告后对取消参赛报名进行处理。此外,注册玩家将获得截至本公告之日发生的交通费和住宿费的补偿(含)。具体补偿方案包括活动期间(2025年11月28日至2025年12月1日)往返顺德(仅限佛山沙地机场、广州白云国际机场、深圳宝安国际机场)往返机票和公交车票的退票费用。如何支付活动期间(11​​ 月 28 日至 12 月 1 日、2 日)酒店取消费用025),组委会建议选手先联系酒店取消预订。如果您在与酒店协商取消事宜时遇到困难,可以联系组委会寻求帮助和协调。若组委会调整后仍产生取消费用,组委会将予以补偿。组委会要求相关退款/取消操作必须自公告之日起3个工作日内完成。参赛者须在下午5点30分之前扫描官方二维码并登记信息。 10月29日。组委会表示不负责非参赛者的退款或取消费用。顺德半程马拉松于2023年首次举办,今年将是第三届。或者原定于11月30日上午7点30分在佛山市顺德区举行。最初的活动预计总共有共有 15,000 名参赛者,包括两个项目:21.0975 公里半程马拉松和 5 公里欢乐跑。历届活动地点 来源:顺德文旅:南​​都N视频记者 唐宇松 特别提示:以上内容(包括图片、视频,如有)由自有媒体平台“网易账号”用户上传发布。本平台仅提供信息存储服务。 请注意:以上内容(包括图片和视频,如有)是在社交媒体平台上提供的,仅供参考。由网易号用户上传发布,仅提供存储服务。

黑料百科蘑菇吃瓜料每日爆料全新揭晓 – 黑料百科蘑菇吃瓜料每日爆料全新揭晓

客服热线:400-123-4567

邮箱:[email protected]
地址:广东省广州市天河区88号

首页
电话
短信
联系